HTS Breakthroughs Powered by MCE Libraries
On the challenging and lengthy journey of scientific research, who wouldn't want their research results to advance as swiftly as a rocket?

On the challenging and lengthy journey of scientific research, who wouldn't want their research results to advance as swiftly as a rocket? At this point, one must not miss high-throughput screening, a magical existence that can be called the "super accelerator" in the scientific research field! It's like equipping the research process with a powerful turbocharged engine, significantly speeding up drug screening and mechanism verification. Today, We had organized some high-score cases of high-throughput screening using the MCE compound library, let's delve into them together and learn!
Case 1 JAK inhibition enhances checkpoint blockade immunotherapy in patients with Hodgkin lymphoma
Article Background:
This article explores the role of JAK inhibitors in enhancing the response of patients with Hodgkin's lymphoma to immune checkpoint blockade therapy. Hodgkin's lymphoma is a type of cancer that affects the lymphatic system. The release of anti-tumor T cell activity through checkpoint inhibitor immunotherapy is effective for cancer, but the clinical response in patients with Hodgkin's lymphoma is limited. In the tumor microenvironment, the activation of the JAK/STAT signaling pathway is associated with the resistance to immune checkpoint blockade therapy. Previous studies have shown that cytokines through the JAK/STAT pathway, such as G-CSF, GM-CSF and IL-6, are associated with inhibitory programming of myeloid-derived suppressor cells (MDSCs). These MDSCs exist in various tumor types, leading to lymphocyte dysfunction and adverse reactions to immune checkpoint blockade therapy.
Used Library: MCE JAK/STAT Compound Library (HY-L008)
Purpose of High-Throughput Screening:
To explore the role of the JAK/STAT pathway in immune checkpoint blockade therapy and screen for JAK inhibitors that can reverse T cell exhaustion.
High-Throughput Screening Approach:
Using IFN-γ-YFP (yellow fluorescent protein) reporter mice infected with LCMV-CL13 (lymphocytic choriomeningitis virus), splenocytes were isolated on day 15 post-infection and prepared into single-cell suspensions. Compounds (0.1 μM-1 μM) were used to treat splenocytes (after removing B cells), and after a 5-day incubation, 7-AAD dye was added to flow cytometry to detect cell viability, screening for JAK inhibitors that can reverse T cell exhaustion.

Fig 1.Screening of Kinase Inhibitor[1].
Case 2 5-Aminosalicylic Acid Suppresses Osteoarthritis through the OSCAR-PPARγ Axis
Article Background:
Osteoarthritis (OA) is an irreversible degenerative joint disease characterized by cartilage destruction, osteophyte formation, subchondral bone remodeling and synovitis. Studies have found that Osteoclast-associated receptor (OSCAR) binds to the trihelical peptide GPOGPAGFO of collagen II 10 through its extracellular domain, and the upregulation of its expression level may be one of the mechanisms that induce the pathogenesis of OA. Through high-throughput screening, a new role of 5-aminosalicylic acid (5-ASA) in anti-inflammatory drugs was discovered, confirming that 5-ASA can inhibit the binding of OSCAR to the collagen of chondrocytes, thereby inhibiting the progression of OA.
Purpose of High-Throughput Screening:
To screen for small molecule compounds that can block the binding of OSCAR to collagen and improve OA symptoms.
Used Library: MCE Natural Product Library (HY-L021)
High-Throughput Screening Approach:
Using ELISA to screen for compounds that can inhibit the binding of OSCAR to collagen peptide II. Then, the effects of the compounds on OSCAR expression were verified through qRT-PCR and Western blotting, and the 5-ASA was further validated and its mechanism was studied through in vitro cell experiments and animal models.

Fig 2. Screening of Osteoarthritis Drug[2].
Case 3 Lactate Dehydrogenase A Regulates Tumor-Macrophage Symbiosis to Promote Glioblastoma Progression
Article Background:
Glioblastoma is a very aggressive brain tumor. Tumor cell metabolic reprogramming and macrophage infiltration are the key features of glioblastoma, and the two are related, but the specific mechanism is unknown. Macrophages and monocytes were identified as the major immune cell types that were positively correlated with metabolic characteristics. Through high-throughput screening, the mechanism of lactate dehydrogenase A (LDHA) in glioblastoma was found to promote tumor progression by regulating tumor-macrophage symbiosis, providing a new target for glioblastoma treatment.
Purpose of High-Throughput Screening:
To screen compound which inhibit tumor metabolism-induced macrophage infiltration and explore the link between tumor metabolism and immune cell infiltration.
Used Library: MCE CNS-Penetrant Compound Library (HY-L028)
High-Throughput Screening Approach:
Conditioned medium was used to stimulate the migration of Raw264.7 macrophages, and the inhibitory effect of compounds on tumor cell-induced macrophage infiltration was evaluated by detecting macrophage migration. The screening results showed that lactate dehydrogenase (LDH) inhibitors had the strongest effect, suggesting that glycolysis in glioblastoma cells may play a key role in macrophage infiltration.

Fig 3. Glycolysis of glioblastoma cells promotes the migration of macrophages[3].
Case 4 Polyamine-mediated ferroptosis amplification acts as a targetable vulnerability in cancer
Article Background:
Ferroptosis is a form of iron-dependent cell death triggered by lipid peroxidation. Targeting ferroptosis is a promising strategy in cancer therapy, but the exploration of the association between tumor metabolic characteristics and ferroptosis is still limited. Previous studies have shown that arginine, a multifunctional non-essential amino acid, participates in various biological processes. Using a metabolite compound library, the authors found that arginine and its downstream metabolite polyamines significantly increased the sensitivity of cancer cells to ferroptosis in an H2O2-dependent manner. Moreover, polyamines also made cancer cells more sensitive to radiotherapy or chemotherapy by inducing ferroptosis.
Purpose of High-Throughput Screening:
To screen for metabolites involved in the ferroptosis process and identify potential substances that can regulate the sensitivity of cancer cells to ferroptosis, providing new targets and strategies for cancer treatment.
Used Library: MCE Human Endogenous Metabolite Library (HY-L030)
High-Throughput Screening Approach:
A ferroptosis model of A549 cells induced by RSL3 (a type II ferroptosis inducer) was used for screening. Cells were pretreated with human endogenous metabolites for 12 hours, followed by treatment with 4 μM RSL3 for 8 hours. Cell viability was then detected using CCK8. Metabolites that significantly affected RSL3-induced ferroptosis were screened by comparing the relative viability of cells in the metabolite treatment groups with that of the control group (DMSO).

Fig 4.Metabolite library screening strategy diagram[4].
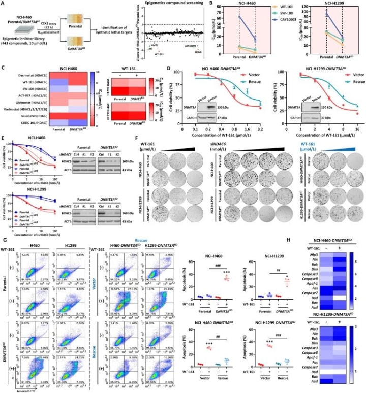
Case 5 DNMT3A loss drives a HIF-1-dependent synthetic lethality to HDAC6 inhibition in non-small cell lung cancer
Article Background:
DNMT3A, as a DNA methyltransferase, usually shows mutations and abnormal expressions in cancer research and may play a role as a tumor suppressor gene in lung cancer. In recent years, synthetic lethality strategies, as a cancer treatment approach targeting specific genetic defects, have shown great application prospects by inhibiting the targets that interact with the genetic defects to induce the death of cancer cells. However, the association between epigenetics and synthetic lethal genes has not been fully studied at present. Through high-throughput screening, the authors found that in the absence of DNMT3A, HDAC6 became a key synthetic lethal association factor. Generally speaking, the absence of DNMT3A will prompt cancer cells to present a malignant phenotype. However, HDAC6 inhibitors can kill DNMT3A-deficient non-small cell lung cancer cells, providing a new idea for the treatment of non-small cell lung cancer cells.
Purpose of High-Throughput Screening:
To identify epigenetic enzymes that have a synthetic lethal relationship with DNMT3A, providing potential therapeutic targets and new strategies for cancer treatment.
Used Library: MCE Epigenetic Compound Library (HY-L005)
High-Throughput Screening Approach:
After treating DNMT3Akocells with epigenetic enzyme inhibitors for 72 hours, Cell viability was detected by Cell Counting Kit-8 to determine the toxicity of the compound to the cells. Screening revealed that HDAC6 inhibitors had a significant killing effect on DNMT3Akocells, and the normal expression of DNMT3A would reduce the sensitivity of HDAC6 inhibitors.

Fig 5. Identification and validation of synthetic lethal target[5].
Case 6 Otilonium Bromide Exhibits Potent Antifungal Effects byBlocking Ergosterol Plasma Membrane Localization andTriggering Cytotoxic Autophagy in Candida Albicans
Article Background:
Candida albicans can cause a variety of diseases, especially among people with weakened immune systems. Although azole drugs are widely used in the treatment of candidiasis, there are problems such as increased plasma concentrations of other drugs and increased drug resistance due to their interaction with the human cytochrome P450 enzyme system. Studies have shown that autophagy plays a key role in influencing the growth, development and formation of virulence factors of fungal cells, and is closely related to the pathogenicity of fungi. The development of new and more effective autophagy inducers can effectively treat candidiasis. Based on the drug functional relocalization strategy, the authors screened out Otilonium bromide (OTB) through high-throughput, which exerts antifungal effects by inhibiting ergosterol transmembrane transport and inducing cytotoxic autophagy.
Purpose of High-Throughput Screening:
To screen for compounds with high antifungal activity and low toxicity.
Purpose of High-Throughput Screening: MCE FDA Marketing Database (HY-L022)
High-Throughput Screening Approach:
After treating Candida albicans cells with compounds for 24 hours, the growth of the cells was detected. Subsequently, the MIC values of the screened positive compounds were determined, and the effects of the positive compounds on other fungi were detected. After confirming their broad-spectrum antifungal properties, verification was conducted on mouse models.

Fig.6 Screening and identification of antifungal drugs[6].
Summary
Through several examples, it can be seen that the experimental process of high-throughput screening can mainly be divided into three stages: initial screening - re-screening - verification of positive compounds. The specific screening method depends on the purpose of the experimenter's use. MCE has classified bioactive compounds in detail based on the signaling pathways, research fields, clinical information and other characteristics involved in the active compounds. Currently, MCE can provide a library of over 200+ bioactive compounds. These compound libraries widely cover multiple popular research directions such as reusing old drugs, natural products, inflammation, cancer, cell death, metabolism, and neurodegenerative diseases. Not only that, MCE also fully considers the individualized needs of scientific research work and can provide customized compound library services based on the specific research purposes of researchers, fully contributing to the cause of scientific research.
Product Recommendation
MCE includes 600+ compounds targeting JAK/STAT, which can be used for the study of the JAK/STAT signaling pathway and related disease research.
MCE includes 4,600+ natural products, including sugars and glycosides, phenylpropanoids, quinones, flavonoids, terpenoids, etc. These compounds suitable for drug screening for various purposes.
CNS-Penetrant Compound Library
MCE includes 800 compounds with clear reports that can pass through the blood-brain barrier, making it an effective tool for developing drugs for neurological diseases.
Human Endogenous Metabolite Compound Library
MCE includes 900+ endogenous metabolites of individuals and is suitable for the study of metabolic diseases and metabolomics research.
MCE includes 1,200+ compounds targeted by epigenetic targets, which are suitable for drug research in multiple fields such as aging, cancer, and metabolism.
MCE includes 3,000+ compounds approved for marketing by drug regulatory authorities in various countries. These compounds have completed extensive preclinical and clinical studies and exhibit good biological activity, safety and bioavailability.
References
[1] Zak J, et al. JAK inhibition enhances checkpoint blockade immunotherapy in patients with Hodgkin lymphoma. Science. 2024 Jun 21;384(6702):eade8520.
[2] Kim J, et al. 5-aminosalicylic acid suppresses osteoarthritis through the OSCAR-PPARγ axis. Nat Commun. 2024;15(1):1024. Published 2024 Feb 3.
[3] Khan F, et al. Lactate dehydrogenase A regulates tumor-macrophage symbiosis to promote glioblastoma progression. Nat Commun. 2024 Mar 5;15(1):1987.
[4] Bi G, et al. Polyamine-mediated ferroptosis amplification acts as a targetable vulnerability in cancer. Nat Commun. 2024;15(1):2461. Published 2024 Mar 19.
[5] Zhang J, et al. DNMT3A loss drives a HIF-1-dependent synthetic lethality to HDAC6 inhibition in non-small cell lung cancer. Acta Pharm Sin B. 2024;14(12):5219-5234.
[6] Zhen C, et al. Otilonium Bromide Exhibits Potent Antifungal Effects by Blocking Ergosterol Plasma Membrane Localization and Triggering Cytotoxic Autophagy in Candida Albicans. Adv Sci (Weinh). 2024;11(35):e2406473.




Comments
There are no comments for this story
Be the first to respond and start the conversation.