interview
Interviews with educators, innovative graduate students and individuals who've devoted their lives to the development of the world's youth.
Unleashing the Power of Online Coaching Platforms. Content Warning.
The digital era has revolutionized the way we live, work, and learn. One significant transformation in the field of education has been the rise of online coaching platforms. These platforms have disrupted traditional coaching methods by offering learners a convenient, flexible, and accessible way to acquire knowledge and skills. Skool.com, a prominent online coaching platform, has emerged as a game-changer in the education landscape. In this article, we will delve into the concept of online coaching platforms, explore their advantages, and take a closer look at how Skool.com is redefining the future of education.
By Laura Elizabeth3 years ago in Education
Empowering Education
Introduction: In current years, the educational landscape has undergone a remarkable transformation with the upward shove of online coaching platforms. These platforms have revolutionized the way students analyze and have opened up new horizons for both learners and educators. Skool, a prominent online teaching platform, has emerged as a leading player in this field. In this article, we will delve into the concept of online teaching platforms, explore their numerous advantages, and highlight the innovative contributions of Skool in shaping the future of education.
By Rohan Peiris3 years ago in Education
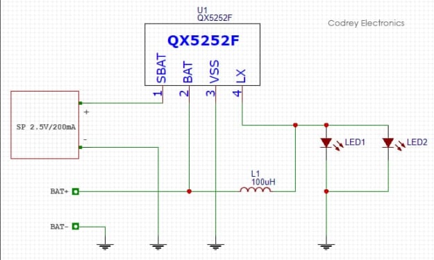
DIY solar lantern Locally made in kenya
3D printed Part Final Product Solar Energy: Solar energy is an abundant and environmentally friendly source of power. Once a solar panel is installed, the operational costs are minimal since no fuel is required to generate a substantial amount of energy. In contrast, a single kerosene wick consumes approximately 80 liters of fuel and emits over 250 kilograms of carbon dioxide per year.
By JUPSERGI PRODIGE DIMI NGOLO3 years ago in Education
Branding. Content Warning.
Introduction: Branding is not just about a catchy logo or a memorable slogan; it is the essence that sets your business apart from the competition. In today's crowded marketplace, a strong and well-executed brand strategy can be the difference between success and obscurity. In this article, we will explore the importance of branding, its key elements, and how you can leverage it to elevate your business to new heights.
By JM Marketing Agency3 years ago in Education
Social Media Marketing. Content Warning.
Introduction In today's digital age, social media has become an integral part of our lives. Whether it's for personal connections or business purposes, platforms like Facebook, Instagram, and Twitter offer immense opportunities for communication and engagement. However, social media isn't just about posting pictures and sharing updates. It has also emerged as a powerful marketing tool that can help businesses reach their target audience and achieve their goals. In this article, we will explore the basics of social media marketing, its benefits, and how you can leverage it to grow your business.
By JM Marketing Agency3 years ago in Education
Physicist Author Spotlight: Stephen Hawking’s 15 Best Books Ranked
Stephen Hawking, the renowned physicist and cosmologist, has left an indelible mark on our understanding of the universe through his groundbreaking research and captivating writings. In this blog post, we will explore his 15 best books, ranking them based on their impact and appeal. From unraveling the mysteries of black holes to shedding light on the origins of the cosmos, these books offer an extraordinary journey into the depths of scientific knowledge.
By NovelNest Books3 years ago in Education
The Bitter Truth: How Sugar Affects the Body, and How Governments Are Falling Short in Addressing the Issue. Content Warning.
Introduction: Sugar, once considered a rare delicacy, has become a ubiquitous presence in our modern diet. It is inescapable, found in almost all processed foods and beverages, making it challenging to avoid. SUGAR DAMAGES THE BRAIN CELLS. However, the convenience comes at a significant cost to our health. The adverse effects of excessive sugar consumption on the body are well-documented and range from obesity and diabetes to heart disease and dental problems. Despite mounting evidence, many governments around the world have been slow to take decisive action to curb sugar intake, leaving their populations vulnerable to the harmful consequences of excess sugar consumption.
By NEISHA CLARKE3 years ago in Education
Digital Hearts: Navigating Love in the Digital Age
Once upon a time, in a world where technology reigned supreme, two souls embarked on a remarkable journey of love in the digital age. Their names were Emily and Jacob, and their story was etched in the complexities and emotions of modern relationships.
By ipinsagba olorundare3 years ago in Education







