Holiday Marketing Guide: 5 Ready-Made Scenarios and a Checklist
Holiday workflows and a checklist for December email campaigns

Holiday campaigns are a marathon of discounts and special offers, as well as a good chance to remind customers about your brand and say “thank you.” Beyond creativity, they need precise setup so every part works together smoothly.
Here’s a set of Christmas campaign scenarios and a technical checklist to plan your December communications.
5 Christmas Marketing Scenarios
Gift-Guide Recommendation
Goal: steer customers toward a choice, ease doubts, and shorten the path to purchase.
How It Works: The flow uses data on customer interests and recent browsing in your site or app. A trigger fires when someone repeatedly checks sections like “Gifts,” “Sets,” or “Holiday Deals.”
Keep the email light and friendly: “Still not sure what to get? Here are a few ideas.” Add curated picks by category: for family, friends, coworkers, and options for any budget.
If the customer skips the email or views it without ordering, send a follow-up in 1–2 days with a nudge like “Your perfect gift is still waiting” plus a link to a “You Might Like” section.

What to Avoid
- Complicated navigation. Skip extra steps or anything that makes picking and ordering harder. The simpler the path from idea to purchase, the higher the chance of conversion.
- Too many reminders. One follow-up is enough. More frequent messaging risks annoying recipients.
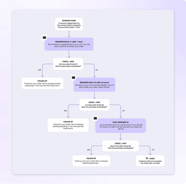
Abandoned Cart During the Holidays
Goal: bring the customer back to the items they viewed and drive them to complete the order.
How It Works:
Send a sequence of reminders:
- first after one hour;
- second after 24 hours;
- third after 3–4 days if there’s still no activity.
Include a dynamic product grid and a “Go to Cart” button to create a clear visual anchor and guide the customer back to checkout faster.
After the purchase, close the loop with a warm follow-up message thanking the customer. You can add related items or accessories for cross-sell and a higher average order value.

What to Avoid
- Uncertain timing. Don’t promise delivery by the holidays or on a specific date unless you can guarantee it. If delays are possible, warn customers in advance.
- Poor timing for sends. A message in the middle of the night will be ignored at best, and at worst will trigger an unsubscribe.
How do you find the best time to send messages? This article breaks it down.
Reactivation of Inactive Subscribers
Goal: reach subscribers who haven’t opened emails for 3 to 9 months, improve list quality, and grow the share of active readers.
How It Works: The first message should reintroduce your brand and spark a positive reaction. Send a light, upbeat note like “We’ve missed you! Enjoy an exclusive holiday discount” with a clear CTA such as “Activate” or “Browse the Catalog.”
After the subscriber completes the target action, move them to the active segment and add them back into your regular flows. Once they’re reactivated, adjust send frequency so they don’t get overloaded in the first weeks. If they don’t click, follow up in 3–4 days with a short reminder: “Don’t forget your holiday bonus.”

What to Avoid
- Pushy wording. Lines like “Hurry! Last chance to come back!” feel intrusive and aggressive.
- Too many repeats. If a subscriber ignores every message, pause communication so you don’t hurt your sender reputation.
Unread Emails
Goal: reconnect with subscribers who missed the main campaign, boost opens and clicks, and keep the experience comfortable.
How It Works: If a subscriber hasn’t opened the main email after a couple of days, send a new message with a fresh subject line, preheader, and copy. Skip broad mentions of gifts and sales; highlight a specific benefit instead. For example, share a small list of bestsellers or emphasize easy delivery.
Still no engagement? After 1–2 days, follow up with a short push or SMS (“Gift ideas for family, friends, and coworkers. Delivery by December 23”). If there’s zero response, pause further messages. Move these users to a “Passive Audience” segment and reach out later through a reactivation flow.

What to Avoid
- Repeated content. Similar messages lose appeal fast and drag down click-throughs and engagement.
- Sending too soon. A reminder just a few hours after the main email is likely to be ignored.
Post-Holiday Engagement
Goal: draw customers back after the holidays, drive repeat purchases, and prompt bonus activation.
How It Works: Start your outreach on January 2–3, once people are back to normal routines. Send a thank-you email to everyone who shopped in December. Offer a time-limited discount or promo code.
If you run a loyalty program, add a button like “Use Your Reward” or “Go to Account” so customers can redeem it right away.
If the email stays unopened for 48–72 hours, send one short reminder through another channel. Stop there to avoid irritation.
Two to four days after a customer redeems the offer, send a follow-up with something extra — invite them to join your rewards club for more perks or subscribe to updates to get early access to new arrivals and promos.

What to Avoid
- Token rewards. The offer should feel real and valuable, with a clear promo or discount mechanic and no extra conditions.
- A cold tone. After warm, emotional December messaging, a dry, formal email feels jarring.
Holiday Checklist: Your Pre-Launch Checkpoint
This checklist covers the key steps to prep and launch holiday campaigns without chaos.
Set a Clear Goal
Your goal defines the direction of your holiday messaging. Ask, “What do we want from the holiday season?”
- Increase Sales. A classic holiday objective. Shoppers are hunting for gifts, and the brand steps in with ready-made ideas and fast shipping.
- Attract New Customers. A strong offer and easy experience create a low-risk reason to try something new. A smooth onboarding flow or welcome discount nudges first-time buyers to jump in.
- Build Loyalty. The goal doesn’t have to be direct sales. A warm holiday message from the company strengthens the relationship and keeps your brand top of mind.
Build Your Marketing Strategy
Your strategy acts as a filter for new ideas. If something doesn’t move you toward the goal or fit the plan, drop it and protect your resources. Start by mapping out the timing and phases of your holiday campaign:
- Launch. Most brands in the U.S. kick off holiday messaging right after Thanksgiving. If you want a softer start, aim for early December. For early-bird shoppers, late November works even better.
- Peak Activity. U.S. shoppers are most active from Cyber Week through mid-December, with another spike right before shipping cutoffs. During this period, make sure your systems, logistics, and support teams can handle the volume.
- January Follow-Up. Decide when and how you’ll pull customers back into regular communication once the holiday rush ends.
For a cohesive campaign, all channels need to work together:
- Email. The main channel for richer messages: holiday greetings, curated product picks, AMP-based interactive elements, and personalized offers.
- SMS and messaging apps. Channels for quick, targeted touches. Ideal for urgent alerts and reminders (for example, sale deadlines or delivery status).
- Push notifications. Effective for short nudges, especially when you need to prompt action: “Sale ends today,” “One day left.”
For effective marketing management, account for each audience segment:
- New customers value clarity and simplicity. Clear benefits and quick wins work well, such as a promo code for a first purchase.
- Active subscribers are already engaged. Advent-style sequences, interactive campaigns, and other interest-driven emails fit this group.
- Inactive users can be brought back with emotional messaging and a small bonus on their next order.
Check the Technical Details
High volume and heavy competition leave almost no room for quick fixes. A thorough technical check reduces the risk of last-minute issues:
- Adaptiveness. Over 40% of emails are opened on mobile. Test templates across screens and devices in advance so you don’t lose a large share of engagement.
- Correct links and UTM tags. Before launching the holiday campaign, check every button and link across all marketing channels. Broken URLs ruin both metrics and user experience.
- List quality. Sending to invalid or outdated addresses drags down engagement and hurts domain reputation. Run a subscriber list validation before sending.
- Load speed. Slow landing pages or product grids push customers away. Run a stress test: simulate high traffic and fix weak spots earlier.
Automate Your Marketing Communication Flows
Full campaign sequences in modern marketing platforms can run without manual effort. For example, in Altcraft’s unified marketing hub, once a flow is set up, the system automatically reacts to customer behavior and tracks performance — especially valuable during the busy holiday season.
Here’s what else Altcraft offers:
- Unified customer view. Data from all touchpoints is combined into a single customer profile, enabling detailed segmentation and high-level personalization.
- Omnichannel ecosystem. Boost your chances of grabbing attention with a coordinated multichannel approach. Email, SMS, messengers, and push notifications work together in sync.
- Flexible automation rules. Set specific conditions for when to send a message, which bonus to offer, or which trigger to activate. For example: if a customer views a product, they get a recommendation email; if they don’t open it in two days, they get an SMS reminder.
- Real-time analytics. Instantly see which channels and messages are performing best — and where you need to adjust.
Conclusion
The holiday season is a great moment to show real care for your customers. When actions are planned in advance and arranged in a clear sequence, each step strengthens the next and builds trust in your brand.
CDP Altcraft unifies channels and automates processes, so your campaigns run smoothly and predictably. Schedule a demo to see how the platform can support your business.
Two to four days after a customer redeems the offer, send a follow-up with something extra — invite them to join your rewards club for more perks or subscribe to updates to get early access to new arrivals and promos.
The article was originally published here.
About the Creator
Altcraft
Interesting and useful articles about marketing, our product and online communications



Comments
There are no comments for this story
Be the first to respond and start the conversation.